I. DECRET PORTANT ATTRIBUTIONS, ORGANISATION ET FONCTIONNEMENT DU CHU DE COCODY
II. PRESENTATION DU CHU DE COCODY
· Structure de niveau 3 dans la pyramide sanitaire de la Côte d’Ivoire
· Située dans la ville d’Abidjan dans la commune de COCODY sur le Boulevard de l’Université FELIX HOUPHOUET BOIGNY
· Date de mise en service: 1970
· deuxième en date des plus grands hôpitaux de Côte d’Ivoire après celui de Treichville (CHU de TREICHVILLE)
· Date de la première réhabilitation et de rénovations de son plateau technique: octobre 1995 après 25 ans de service
· Durée des travaux: 1 an
· Coût des travaux: 24 milliards de FCFA
· Financement: Coopération Ivoiro-Japonaise
· Le CHU est bâti sur une superficie de 30 HA se compose d’un ensemble de bâtiment dont :
o un bâtiment principal de treize (13) niveaux, qui abrite les unités des soins (hospitalisation, salle des machines, des blocs opératoires imagerie médicale, stérilisation, salle d’accouchement, réanimation)
o un bâtiment annexe abritant le service des urgences nouvellement reconstruit (juillet 2014-2015) ;
o un bâtiment de deux (2) niveaux situé à l’entrée principale du CHU abritant les consultations externe, (bâtiment acquis lors de la réhabilitation de 1995-1997) ;
o un bâtiment administratif de type pavillonnaire datant lui aussi de la réhabilitation de 1995-1997 ;
o un bâtiment abritant le laboratoire d’Immuno-hématologie
o un bâtiment abritant le service technique
Téléphone : 22 48 10 00 / 22 48 10 08
Fax: 22 44 13 79
Web mail : sercomrp@chudecocody.ci
Site Web : www.chudecocody.ci
Facebook : chudecocody
Plateforme d’information en ligne : www.servicepublic.gouv.ci (E-Démarches Administratives)
III. SERVICES MITOYENS DU CHU DE COCODY
Le CHU partage son espace avec :
· le Service d’Aide Médicale d’Urgence (SAMU)
· l’Institut Pasteur de Côte d’Ivoire (IPCI)
· le Centre des Grands Brulés (CGB)
· le Centre de Radiothérapie
· l’Institut de Médecine Nucléaire d’Abidjan (IMENA)
IV. MISSIONS DU CHU DE COCODY
- Dispensation des soins de santé, tant de médecine curative que préventive
- Formation initiale et continue des personnels de santé
- Recherche médicale, pharmaceutique et odontologique
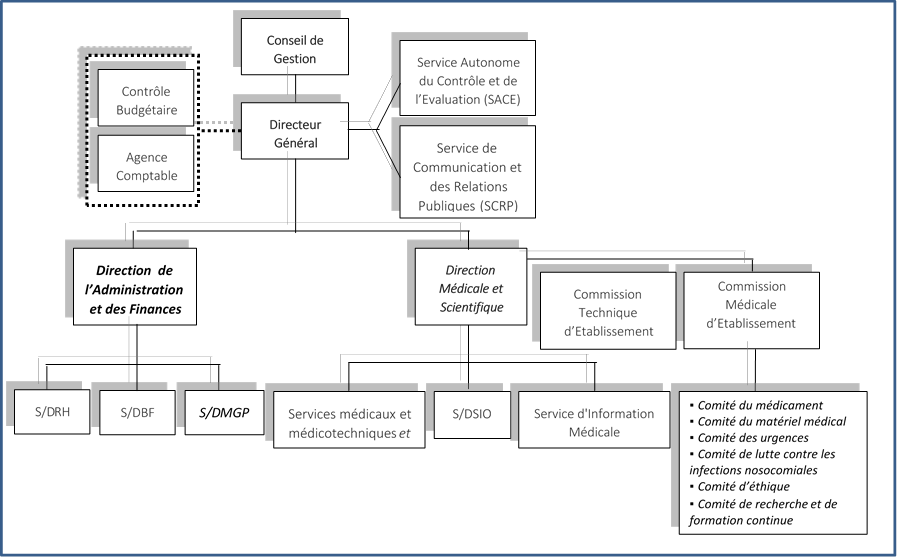
V. ORGANIGRAMME DU CHU DE COCODY

I. ACTIVITES DU CHU DE COCODY
Sur la base du projet d’établissement pour l’accomplissement de ses missions de dispensation des soins de santé, tant de médecine curative que préventive, de formation initiale et continue des personnels de santé et de recherche médicale, pharmaceutique et odontologique, le CHU de Cocody regroupe en son sein 30 spécialités dont :
- 19 Spécialités cliniques: Pneumologie (PPH), Médecine Générale et Gastro-entérologie, Rhumatologie, Neurologie, Chirurgie Générale et Digestive, Traumatologie et Chirurgie orthopédique, Urologie, Chirurgie pédiatrique, Ophtalmologie, O.R.L, Stomatologie, Gynécologie-Obstétrique, Pédiatrie, Réanimation, Rééducation et réadaptation fonctionnelles, Médecine du travail; Urgences ;
- 8 Spécialités biologiques ou biocliniques: Anatomie Pathologique, Histologie- Embryologie, Cytologie-génétique, Bactériologie-Virologie, Parasitologie-Mycologie, Biochimie, Biophysique, Immuno-Hématologie, Pharmacologie ;
- 2 Spécialités mixtes : Explorations fonctionnelles, Radiologie ;
- 1 Pharmacie.
Par ailleurs, il assure la tutelle du Centre de Consultation et de Traitement des affections Odonto-Stomatologiques (CCTOS) qui lui est rattaché par l’arrêté N° 354/MSPS/DGPS/DAF du 30 octobre 1992.
Téléchrager le fichier
